mirror of
https://github.com/open-metadata/OpenMetadata.git
synced 2025-11-02 03:29:03 +00:00
* fix: Remove trailing slash from FivetranClient base URL * chore: use a method created for removing trailing slash
This guide will help you setup the Ingestion framework and connectors
OpenMetadata Ingestion is a simple framework to build connectors and ingest metadata of various systems through OpenMetadata APIs. It could be used in an orchestration framework(e.g. Apache Airflow) to ingest metadata. Prerequisites
- Python >= 3.8.x
Docs
Please refer to the documentation here https://docs.open-metadata.org/connectors
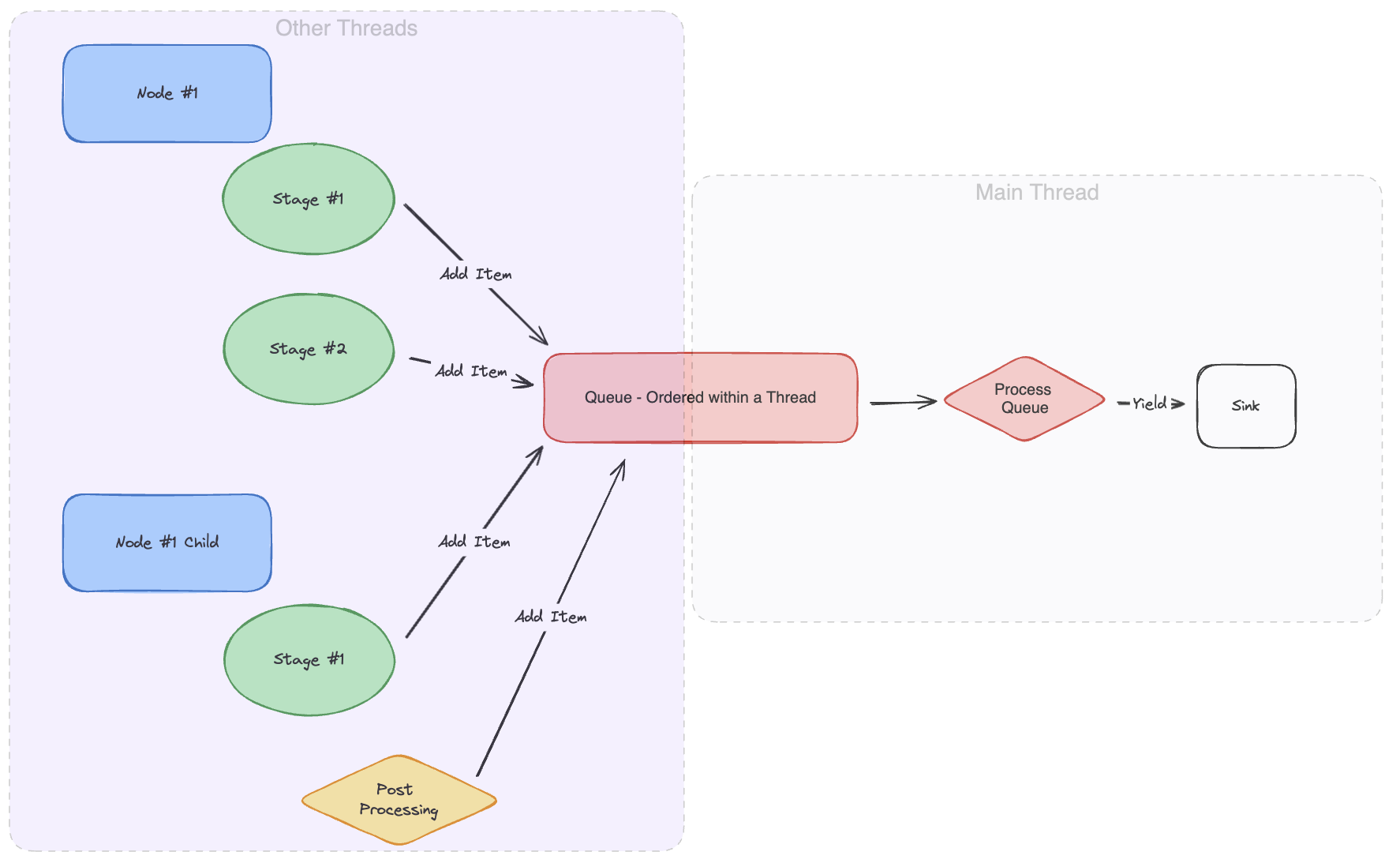
TopologyRunner
All the Ingestion Workflows run through the TopologyRunner.
The flow is depicted in the images below.
TopologyRunner Standard Flow
TopologyRunner Multithread Flow

