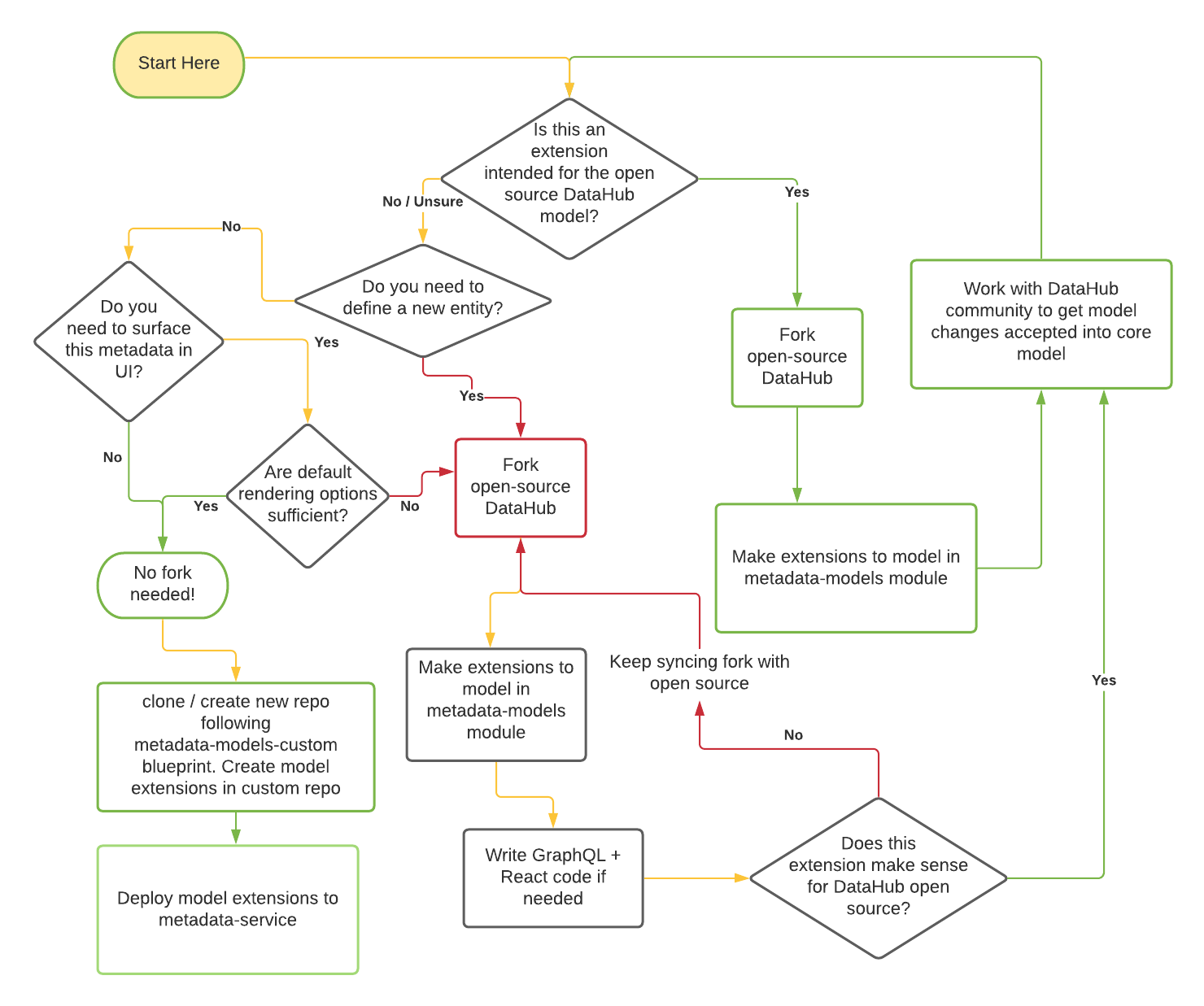
--- slug: /metadata-modeling/extending-the-metadata-model --- # Extending the Metadata Model You can extend the metadata model by either creating a new Entity or extending an existing one. Unsure if you need to create a new entity or add an aspect to an existing entity? Read [metadata-model](./metadata-model.md) to understand these two concepts prior to making changes. ## To fork or not to fork? An important question that will arise once you've decided to extend the metadata model is whether you need to fork the main repo or not. Use the diagram below to understand how to make this decision. ![Metadata Model To Fork or Not](../imgs/metadata-model-to-fork-or-not-to.png) The green lines represent pathways that will lead to lesser friction for you to maintain your code long term. The red lines represent higher risk of conflicts in the future. We are working hard to move the majority of model extension use-cases to no-code / low-code pathways to ensure that you can extend the core metadata model without having to maintain a custom fork of DataHub. We will refer to the two options as the **open-source fork** and **custom repository** approaches in the rest of the document below. ## This Guide This guide will outline what the experience of adding a new Entity should look like through a real example of adding the Dashboard Entity. If you want to extend an existing Entity, you can skip directly to [Step 4](#step_4). At a high level, an entity is made up of: 1. A Key Aspect, which uniquely identifies an instance of an entity, 2. A Snapshot, which combines the key aspect with a serialized key, or urn. 3. Additional bundles of Aspects, groups of related attributes that are attached to an entity. ## Defining an Entity Now we'll walk through the steps required to create, ingest, and view your extensions to the metadata model. We will use the existing "Dashboard" entity for purposes of illustration. ### Step 1: Define the Entity Key Aspect A key represents the fields that uniquely identify the entity. For those familiar with DataHub’s legacy architecture, these fields were previously part of the Urn Java Class that was defined for each entity. This struct will be used to generate a serialized string key, represented by an Urn. Each field in the key struct will be converted into a single part of the Urn's tuple, in the order they are defined. Let’s define a Key aspect for our new Dashboard entity. ``` namespace com.linkedin.metadata.key /** * Key for a Dashboard */ @Aspect = { "name": "dashboardKey", } record DashboardKey { /** * The name of the dashboard tool such as looker, redash etc. */ @Searchable = { ... } dashboardTool: string /** * Unique id for the dashboard. This id should be globally unique for a dashboarding tool even when there are multiple deployments of it. As an example, dashboard URL could be used here for Looker such as 'looker.linkedin.com/dashboards/1234' */ dashboardId: string } ``` The Urn representation of the Key shown above would be: ``` urn:li:dashboard:(,) ``` Because they are aspects, keys need to be annotated with an @Aspect annotation, This instructs DataHub that this struct can be a part of. The key can also be annotated with the two index annotations: @Relationship and @Searchable. This instructs DataHub infra to use the fields in the key to create relationships and index fields for search. See [Step 4](#step_4) for more details on the annotation model. **Constraints**: Note that each field in a Key Aspect MUST be of String or Enum type. ### Step 2: Create the new entity with its key aspect Create an Aspect union to define the key aspects an Entity is associated with. An aspect represents a related record of metadata about an entity. Any record appearing in the Union should be annotated with @Aspect. In this example below, we take the DashboardKey aspect and the BrowsePaths aspect and include them in this `DashboardAspect` union. For all other aspects, we will utilize a much more flexible way of attaching aspects to entities using a `yaml` file. ``` namespace com.linkedin.metadata.aspect import com.linkedin.metadata.key.DashboardKey import com.linkedin.common.BrowsePaths /** * A union of all supported metadata aspects for a Dashboard */ typeref DashboardAspect = union[ DashboardKey, BrowsePaths ] ``` The first aspect will be by convention the Entity’s key aspect. Previously, you were required to add all aspects for the entity into this Aspect union. You will see examples of this pattern throughout the code-base (e.g. `DatasetAspect`, `DashboardAspect` etc.). This is no longer required. ### Step 3: Define the Entity Snapshot The snapshot describes the format of how an entity is serialized (as a single snapshot record) for read and write operations to DataHub's metadata service (f.k.a. GMS). All snapshots have two fields: - `urn` of type `Urn` - `snapshot` of type `union[Aspect1, Aspect2, ...]`. The snapshot needs an `@Entity` annotation with the entity’s name. The name is used for specifying entity type when searching, using autocomplete, etc. ``` namespace com.linkedin.metadata.snapshot import com.linkedin.common.DashboardUrn import com.linkedin.metadata.aspect.DashboardAspect /** * A metadata snapshot for a specific Dashboard entity. */ @Entity = { "name": "dashboard" } record DashboardSnapshot { /** * URN for the entity the metadata snapshot is associated with. */ urn: DashboardUrn /** * The list of metadata aspects associated with the dashboard. */ aspects: array[DashboardAspect] } ``` If you're extending an existing Entity, you can skip this step and go straight to step 4. # ### Step 4: Define custom aspects or attach existing aspects to your entity Some aspects, like Ownership and GlobalTags, are reusable across entities. They can be included in an entity’s set of aspects freely. To include attributes that are not included in an existing Aspect, a new Aspect must be created. Let’s look at the DashboardInfo aspect as an example of what goes into a new aspect. ``` namespace com.linkedin.dashboard import com.linkedin.common.AccessLevel import com.linkedin.common.ChangeAuditStamps import com.linkedin.common.ChartUrn import com.linkedin.common.Time import com.linkedin.common.Url import com.linkedin.common.CustomProperties import com.linkedin.common.ExternalReference /** * Information about a dashboard */ @Aspect = { "name": "dashboardInfo" } record DashboardInfo includes CustomProperties, ExternalReference { /** * Title of the dashboard */ @Searchable = { "fieldType": "TEXT_WITH_PARTIAL_MATCHING", "queryByDefault": true, "enableAutocomplete": true, "boostScore": 10.0 } title: string /** * Detailed description about the dashboard */ @Searchable = { "fieldType": "TEXT", "queryByDefault": true, "hasValuesFieldName": "hasDescription" } description: string /** * Charts in a dashboard */ @Relationship = { "/*": { "name": "Contains", "entityTypes": [ "chart" ] } } charts: array[ChartUrn] = [ ] /** * Captures information about who created/last modified/deleted this dashboard and when */ lastModified: ChangeAuditStamps /** * URL for the dashboard. This could be used as an external link on DataHub to allow users access/view the dashboard */ dashboardUrl: optional Url /** * Access level for the dashboard */ @Searchable = { "fieldType": "KEYWORD", "addToFilters": true } access: optional AccessLevel /** * The time when this dashboard last refreshed */ lastRefreshed: optional Time } ``` The Aspect has four key components: its properties, the @Aspect annotation, the @Searchable annotation and the @Relationship annotation. Let’s break down each of these: - **Aspect properties**: The record’s properties can be declared as a field on the record, or by including another record in the Aspect’s definition (`record DashboardInfo includes CustomProperties, ExternalReference {`). Properties can be defined as PDL primitives, enums, records, or collections ( see [pdl schema documentation](https://linkedin.github.io/rest.li/pdl_schema)) references to other entities, of type Urn or optionally `Urn` - **@Aspect annotation**: Declares record is an Aspect and includes it in an entity’s Snapshot. Unlike the following two annotations, @Aspect is applied to the entire record, rather than a specific field. Note, you can mark an aspect as a timeseries aspect. Check out this [doc](metadata-model.md#timeseries-aspects) for details. - **@Searchable annotation**: This annotation can be applied to any primitive field or a map field to indicate that it should be indexed in Elasticsearch and can be searched on. For a complete guide on using the search annotation, see the annotation docs further down in this document. - **@Relationship annotation**: These annotations create edges between the Snapshot’s Urn and the destination of the annotated field when the snapshots are ingested. @Relationship annotations must be applied to fields of type Urn. In the case of DashboardInfo, the `charts` field is an Array of Urns. The @Relationship annotation cannot be applied directly to an array of Urns. That’s why you see the use of an Annotation override (`”/*”:) to apply the @Relationship annotation to the Urn directly. Read more about overrides in the annotation docs further down on this page. After you create your Aspect, you need to attach to all the entities that it applies to. **Constraints**: Note that all aspects MUST be of type Record. ### Step 5: Choose a place to store your model extension At the beginning of this document, we walked you through a flow-chart that should help you decide whether you need to maintain a fork of the open source DataHub repo for your model extensions, or whether you can just use a model extension repository that can stay independent of the DataHub repo. Depending on what path you took, the place you store your aspect model files (the .pdl files) and the entity-registry files (the yaml file called `entity-registry.yaml` or `entity-registry.yml`) will vary. - Open source Fork: Aspect files go under [`metadata-models`](../../metadata-models) module in the main repo, entity registry goes into [`metadata-models/src/main/resources/entity-registry.yml`](../../metadata-models/src/main/resources/entity-registry.yml). Read on for more details in [Step 6](#step_6). - Custom repository: Read the [metadata-models-custom](../../metadata-models-custom/README.md) documentation to learn how to store and version your aspect models and registry. ### Step 6: Attaching your non-key Aspect(s) to the Entity Attaching non-key aspects to an entity can be done simply by adding them to the entity registry yaml file. The location of this file differs based on whether you are following the oss-fork path or the custom-repository path. Here is an minimal example of adding our new `DashboardInfo` aspect to the `Dashboard` entity. ```yaml entities: - name: dashboard aspects: # the name of the aspect must be the same as that on the @Aspect annotation on the class - dashboardInfo ``` ### Step 7 (Oss-Fork approach): Re-build DataHub to have access to your new or updated entity If you opted for the open-source fork approach, where you are editing models in the `metadata-models` repository of DataHub, you will need to re-build the DataHub metadata service using the steps below. If you are following the custom model repository approach, you just need to build your custom model repository and deploy it to a running metadata service instance to read and write metadata using your new model extensions. Read on to understand how to re-build DataHub for the oss-fork option. **_NOTE_**: If you have updated any existing types or see an `Incompatible changes` warning when building, you will need to run `./gradlew :gms:impl:build -Prest.model.compatibility=ignore` before running `build`. Then, run `./gradlew build` from the repository root to rebuild Datahub with access to your new entity. Then, re-deploy metadata-service (gms), and mae-consumer and mce-consumer (optionally if you are running them unbundled). See [docker development](../../docker/README.md) for details on how to deploy during development. This will allow Datahub to read and write Snapshots of your new entity or extensions to existing entities, along with serving search and graph queries for that entity type. To emit snapshots to ingest from the Datahub CLI tool, first install datahub cli locally [following the instructions here](../../metadata-ingestion/developing.md). `./gradlew build` generated the avro schemas your local ingestion cli tool uses earlier. After following the developing guide, you should be able to emit your new event using the local datahub cli. Now you are ready to start ingesting metadata for your new entity! ### (Optional) Step 8: Extend the DataHub frontend to view your entity in GraphQL & React If you are extending an entity with additional aspects, and you can use the auto-render specifications to automatically render these aspects to your satisfaction, you do not need to write any custom code. However, if you want to write specific code to render your model extensions, or if you introduced a whole new entity and want to give it its own page, you will need to write custom React and Grapqhl code to view and mutate your entity in GraphQL or React. For instructions on how to start extending the GraphQL graph, see [graphql docs](../../datahub-graphql-core/README.md). Once you’ve done that, you can follow the guide [here](../../datahub-web-react/README.md) to add your entity into the React UI. ## Metadata Annotations There are four core annotations that DataHub recognizes: #### @Entity This annotation is applied to each Entity Snapshot record, such as DashboardSnapshot.pdl. Each one that is included in the root Snapshot.pdl model must have this annotation. It takes the following parameters: - **name**: string - A common name used to identify the entity. Must be unique among all entities DataHub is aware of. ##### Example ```aidl @Entity = { // name used when referring to the entity in APIs. String name; } ``` #### @Aspect This annotation is applied to each Aspect record, such as DashboardInfo.pdl. Each aspect that is included in an entity’s AspectUnion must have this annotation. It takes the following parameters: - **name**: string - A common name used to identify the Aspect. Must be unique among all aspects DataHub is aware of. - **type**: string (optional) - set to "timeseries" to mark this aspect as timeseries. Check out this [doc](metadata-model.md#timeseries-aspects) for details. - **autoRender**: boolean (optional) - defaults to false. When set to true, the aspect will automatically be displayed on entity pages in a tab using a default renderer. **_This is currently only supported for Charts, Dashboards, DataFlows, DataJobs, Datasets, Domains, and GlossaryTerms_**. - **renderSpec**: RenderSpec (optional) - config for autoRender aspects that controls how they are displayed. **_This is currently only supported for Charts, Dashboards, DataFlows, DataJobs, Datasets, Domains, and GlossaryTerms_**. Contains three fields: - **displayType**: One of `tabular`, `properties`. Tabular should be used for a list of data elements, properties for a single data bag. - **displayName**: How the aspect should be referred to in the UI. Determines the name of the tab on the entity page. - **key**: For `tabular` aspects only. Specifies the key in which the array to render may be found. ##### Example ```aidl @Aspect = { // name used when referring to the aspect in APIs. String name; } ``` #### @Searchable This annotation is applied to fields inside an Aspect. It instructs DataHub to index the field so it can be retrieved via the search APIs. It takes the following parameters: - **fieldType**: string - The settings for how each field is indexed is defined by the field type. Each field type is associated with a set of analyzers Elasticsearch will use to tokenize the field. Such sets are defined in the MappingsBuider, which generates the mappings for the index for each entity given the fields with the search annotations. To customize the set of analyzers used to index a certain field, you must add a new field type and define the set of mappings to be applied in the MappingsBuilder. Thus far, we have implemented 8 fieldTypes: 1. *KEYWORD* - Short text fields that only support exact matches, often used only for filtering 2. *TEXT* - Text fields delimited by spaces/slashes/periods. Default field type for string variables. 3. *TEXT_PARTIAL* - Text fields delimited by spaces/slashes/periods with partial matching support. Note, partial matching is expensive, so this field type should not be applied to fields with long values (like description) 4. *BROWSE_PATH* - Field type for browse paths. Applies specific mappings for slash delimited paths. 5. *URN* - Urn fields where each sub-component inside the urn is indexed. For instance, for a data platform urn like "urn:li:dataplatform:kafka", it will index the platform name "kafka" and ignore the common components 6. *URN_PARTIAL* - Urn fields where each sub-component inside the urn is indexed with partial matching support. 7. *BOOLEAN* - Boolean fields used for filtering. 8. *COUNT* - Count fields used for filtering. - **fieldName**: string (optional) - The name of the field in search index document. Defaults to the field name where the annotation resides. - **queryByDefault**: boolean (optional) - Whether we should match the field for the default search query. True by default for text and urn fields. - **enableAutocomplete**: boolean (optional) - Whether we should use the field for autocomplete. Defaults to false - **addToFilters**: boolean (optional) - Whether or not to add field to filters. Defaults to false - **boostScore**: double (optional) - Boost multiplier to the match score. Matches on fields with higher boost score ranks higher. - **hasValuesFieldName**: string (optional) - If set, add an index field of the given name that checks whether the field exists - **numValuesFieldName**: string (optional) - If set, add an index field of the given name that checks the number of elements - **weightsPerFieldValue**: map[object, double] (optional) - Weights to apply to score for a given value. ##### Example Let’s take a look at a real world example using the `title` field of `DashboardInfo.pdl`: ```aidl record DashboardInfo { /** * Title of the dashboard */ @Searchable = { "fieldType": "TEXT_PARTIAL", "enableAutocomplete": true, "boostScore": 10.0 } title: string .... } ``` This annotation is saying that we want to index the title field in Elasticsearch. We want to support partial matches on the title, so queries for `Cust` should return a Dashboard with the title `Customers`. `enableAutocomplete` is set to true, meaning that we can autocomplete on this field when typing into the search bar. Finally, a boostScore of 10 is provided, meaning that we should prioritize matches to title over matches to other fields, such as description, when ranking. Now, when Datahub ingests Dashboards, it will index the Dashboard’s title in Elasticsearch. When a user searches for Dashboards, that query will be used to search on the title index and matching Dashboards will be returned. Note, when @Searchable annotation is applied to a map, it will convert it into a list with "key.toString() =value.toString()" as elements. This allows us to index map fields, while not increasing the number of columns indexed. #### @Relationship This annotation is applied to fields inside an Aspect. This annotation creates edges between an Entity’s Urn and the destination of the annotated field when the Entity is ingested. @Relationship annotations must be applied to fields of type Urn. It takes the following parameters: - **name**: string - A name used to identify the Relationship type. - **entityTypes**: array[string] (Optional) - A list of entity types that are valid values for the foreign-key relationship field. ##### Example Let’s take a look at a real world example to see how this annotation is used. The `Owner.pdl` struct is referenced by the `Ownership.pdl` aspect. `Owned.pdl` contains a relationship to a CorpUser or CorpGroup: ``` namespace com.linkedin.common /** * Ownership information */ record Owner { /** * Owner URN, e.g. urn:li:corpuser:ldap, urn:li:corpGroup:group_name, and urn:li:multiProduct:mp_name */ @Relationship = { "name": "OwnedBy", "entityTypes": [ "corpUser", "corpGroup" ] } owner: Urn ... } ``` This annotation says that when we ingest an Entity with an OwnershipAspect, DataHub will create an OwnedBy relationship between that entity and the CorpUser or CorpGroup who owns it. This will be queryable using the Relationships resource in both the forward and inverse directions. #### Annotating Collections & Annotation Overrides You will not always be able to apply annotations to a primitive field directly. This may be because the field is wrapped in an Array, or because the field is part of a shared struct that many entities reference. In these cases, you need to use annotation overrides. An override is done by specifying a fieldPath to the target field inside the annotation, like so: ``` /** * Charts in a dashboard */ @Relationship = { "/*": { "name": "Contains", "entityTypes": [ "chart" ] } } charts: array[ChartUrn] = [ ] ``` This override applies the relationship annotation to each element in the Array, rather than the array itself. This allows a unique Relationship to be created for between the Dashboard and each of its charts. Another example can be seen in the case of tags. In this case, TagAssociation.pdl has a @Searchable annotation: ``` @Searchable = { "fieldName": "tags", "fieldType": "URN_WITH_PARTIAL_MATCHING", "queryByDefault": true, "hasValuesFieldName": "hasTags" } tag: TagUrn ``` At the same time, SchemaField overrides that annotation to allow for searching for tags applied to schema fields specifically. To do this, it overrides the Searchable annotation applied to the `tag` field of `TagAssociation` and replaces it with its own- this has a different boostScore and a different fieldName. ``` /** * Tags associated with the field */ @Searchable = { "/tags/*/tag": { "fieldName": "fieldTags", "fieldType": "URN_WITH_PARTIAL_MATCHING", "queryByDefault": true, "boostScore": 0.5 } } globalTags: optional GlobalTags ``` As a result, you can issue a query specifically for tags on Schema Fields via `fieldTags:` or tags directly applied to an entity via `tags:`. Since both have `queryByDefault` set to true, you can also search for entities with either of these properties just by searching for the tag name.